2024年帕金森人口_帕金森病迎来新药,全球首个长效缓释微球制剂在华上市(2)
日期:2024-10-06 类别:热点新闻 浏览:
大家需要警惕,2024年起60.70岁的老人,可能会面临两个严峻问题
需要警惕了,2024年起,六七十岁的老年朋友,可能会面临两个超级严峻的现... 高血压,心脏病,帕金森,而且许多老人现在心里的想法是什么,看我说的对不...
年轻人也开始得帕金森病全年龄段预防守护和谐美好生活
2024年4月11日是第28个“世界帕金森病日”,今年的主题是“和谐共生,美好生活”. 以往,我们想到帕金森病,就会更多想到老年人,但其实并不是只有老...
预见2024:《2024年中国抗帕金森药物行业全景图谱》(附市场规模、...
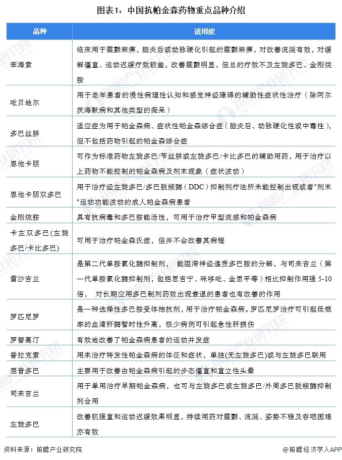
目前,我国抗帕金森药物主要包括苯海索、吡贝地尔、多巴丝肼、恩他卡朋、恩他卡朋双多巴、金刚烷胺、卡左双多巴(左旋多巴/卡比多巴)、雷沙吉兰、罗...
推荐阅读
相关文章
- 总排名
- 每月排行
- 推荐阅读
- 阅读排行




